为贯彻落实教育部1+X职业技能等级证书制度,发挥学校试点示范作用,促进援建单位1+X幼儿照护职业技能等级考试项目的落地和顺利开展,2021年12月,学前教育学院受新疆博州职业技术学院学前教育学院谢民院长邀请,就项目的组织实施、考务工作、课程培训、课证融通等工作进行了全方位的交流。交流活动采用线上方式进行。学院杨素苹副院长、教学办赵红杰副主任、李丹老师、李亚雄老师全程参加。

首先,杨素苹副院长从项目的顶层设计、总体实施、教师培养、学生培训、效果保障等方面分享了武城经验,并指出推进该项目建设的长效保障机制,需要重点落实课证融通相关工作,以课程建设为抓手,推进“三教”改革。
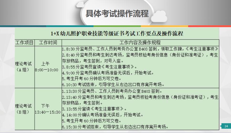
随后,赵红杰主任就考务流程、注意事项、考试保障等考务工作同博州职业技术学院的老师进行了分享和交流。分享从考试前期准备、理论考试、实操考试、后勤保障四个方面进行。赵主任采用图片、视频等方式,直观、生动地呈现出考场环境、物料准备、考场衔接等考场内外细节,为博州师生详细梳理了整个考试流程及考试节点,帮助博州师生进一步理清思路,统一标准,落实细节,规范考试管理。同时,赵主任解答了老师们的诸多问题和困惑,交流活动取得了很好的效果。

谢民院长代表新疆博州职院教育学院全体师生对武城院学前教育学院“大后方”的支持和指导表示感谢,并表示将按照考试流程对标武城院,确保1+X幼儿照护考试顺利进行。

通过此次培训,武城职学前教育学院本着资源共享、共同发展、精准帮扶的原则,充分利用现有教育资源优势,发挥考点示范作用,将援疆帮扶工作落到实处,促进“证书+技能”人才培养,为进一步推动博州学前教育的高质量发展再作新贡献。

据悉,武汉城市职业学院学前教育学院自2020年开展1+X幼儿照护证书培训、考试工作以来,在校领导、院领导的高度重视下,成立专项领导小组,建立证书培训运行机制,制订专门考核方案,落实考评要求,梳理考试流程,细化物料准备,受到湖南金职伟业母婴护理有限公司充分肯定和高度赞扬,2020年被评为示范考核站点。


